江西财经大学首页
  • 首页
  • 概况
  • 通知公告
  • 团学资讯
  • 创新创业
  • 学院风采
  • 社团风采
  • 专题专栏
    • 三下乡
    • 学术节
    • 微团课
    • 社会实践
    • 文艺活动
    • 他山之石
    • 青年榜样
  • 服务指南

老栏目

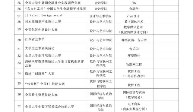
江西财经大学2025-2026年学科竞赛目录

时间:2025-03-15 作者: 阅读:

  • ​



  • 友情链接
  • 团学机构
  • 建议意见
  • 书记邮箱
  • 联系我们
  • 管理入口
  • 关于我们
  • 场地借用模板
  • 上稿模板

地址:江西省南昌市国家经济开发区双港东大街168号江西财经大学南区大学生活动中心

邮编:330013

江西财经大学团委版权声明